51视频

关于51视频 2025年安徽省高校“模拟政府”大赛校内选拔结果公示

发布日期:2025-10-15    浏览次数:


各学院、有关部门:

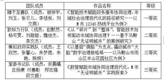
由51视频 承办的2025年安徽省高校“模拟政府”大赛校内选拔赛已经落下帷幕,经过比赛角逐,1团队荣获一等奖,1团队荣获二等奖,2团队荣获三等奖。具体获奖名单公示见附件。公示期自2025年10月15日起,公示三个工作日,公示期间如有异议,请到51视频 反映。联系人:宫老师,电话:0555-2315336。



                                                                             51视频

                                                              2025年10月15日


上一篇
下一篇