51视频
设为51视频
加入收藏
51视频
51视频概况
院长致辞
51视频简介
学院领导
院徽院训
机构设置
历任领导
第一任领导
第二任领导
第三任领导
第四任领导
第五任领导
党群工作
党建动态
教工之家
关工委
师资队伍
教师简介
法学系
行政管理系
公共事业管理系
劳动与社会保障系
荣休教师
硕士导师简介
本科生教育
专业介绍
培养计划
制度文件
教学改革
新文科创新试点班
研究生教育
导师介绍
专业介绍
招生信息
管理制度
公告公示
学科科研
科研组织
科研项目
研究成果
学生工作
机构设置
学工动态
公告通知
校友工作
文档下载
党群工作
党建动态
教工之家
关工委
51视频
>
党群工作
>
党建动态
>
正文
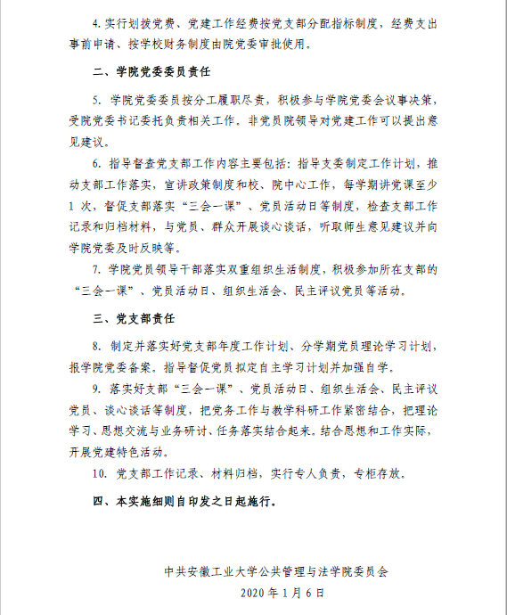
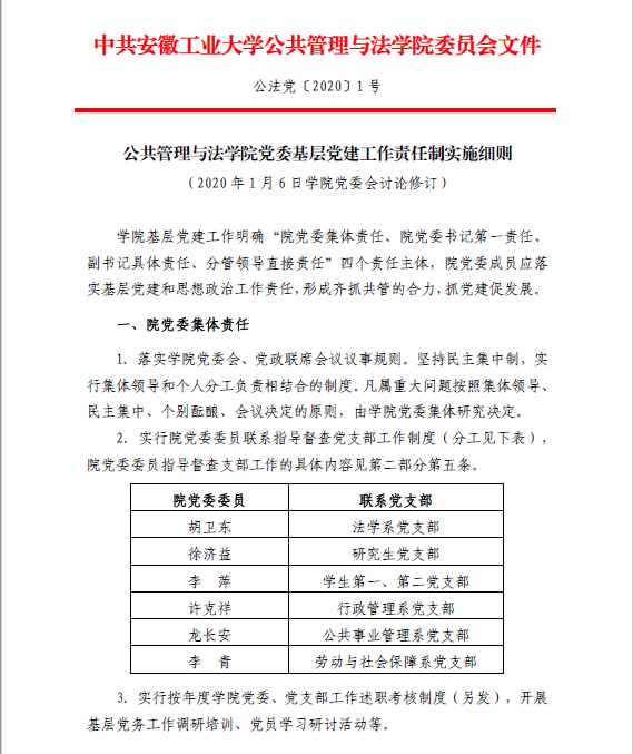
51视频 党委基层党建工作责任制实施细则
发布日期:2020-04-13 浏览次数:
上一篇
下一篇